中国精神卫生调查显示,我国成人抑郁障碍终生患病率为6.8%,其中抑郁症为3.4%,目前我国患抑郁症人数9500万,每年大约有28万人自杀,其中40%患有抑郁症。抑郁症会严重损害身心健康,给个体、家庭和社会带来沉重的心理负担和经济负担,是一种疾病负担很重的疾病,占全球非致命性疾病总负担的10%。抑郁症患者通常感到极度的悲伤、绝望和无助。他们失去了对生活的兴趣和乐趣,感到空虚和孤独。他们可能经历睡眠障碍、食欲改变、疲劳和注意力不集中等症状。
如今,很多人还存在不少对抑郁症的误解:有的人患上了抑郁症自己并不知晓;有的人认为抑郁症不是病,不需要接受治疗、出去放松一下就好了;有的人则认为“怎么会得抑郁症,现如今谁的工作压力不大,是不是太矫情了?”而且同样令人揪心的是,相比于较高的患病率,抑郁症的识别率、治疗率明显不足,2021年《柳叶刀·精神病学》发表的最新数据显示,患抑郁症的受访者中,仅9.5%接受过精神心理相关服务,仅0.5%得到了充分治疗,足以可见大众对抑郁的忽视。
如果您和您的家人、朋友不幸患上抑郁症,请重视!不要觉得抑郁不是病不需要治疗,也不要觉得抑郁症是“绝症”。和大部分疾病都一样,抑郁症越早治疗效果越好。最好是在刚刚出现抑郁情绪的时候,就及时寻求心理干预,从而避免抑郁症的发生。对于已经被确诊为抑郁症的患者,一定要遵医嘱进行治疗。目前抑郁症的治疗方案是多元化的,其中包括药物治疗、心理治疗、物理治疗。药物治疗是最重要的环节,药物种类多样,目前临床上常用的一线抗抑郁药物有SSRI、SNRI、NaSSA等,已经经过验证证明有效,但是每种药物都有可能的副作用,因此需要在医生的指导下使用。
心理治疗,常见的有认知行为疗法,帮助患者改变有害的认知和行为模式,以改善情绪和抑郁症状。此外还有物理治疗,比如经颅磁刺激。要知道,通过系统规范的治疗,抑郁症患者是可以康复的。希望大家都可以关注到自己和家人朋友的心理健康,同时也给身边的抑郁患者多一些理解与支持!
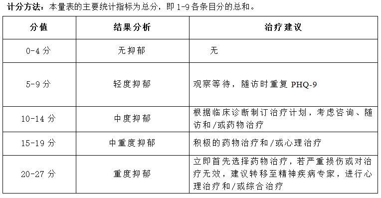
这里有一份测评表可供您判断。(PHQ-9病人健康调查问卷)
*测评指导:请根据两星期内你的实际感受,选择与之相符的答案。请不要花太多时间思考,根据第一印象做出判断。


媒体 | 新民晚报
文 | 精神医学科 刘飞 陆峥
编辑 | 赵思思 王北墨
校审 | 谢壮丽