上海铁路客户服务中心介绍,暑期来临,大朋友、小朋友还有学生们都做好了出行的准备,选择火车出行,不同的票如何使用,儿童票、学生票等有什么优惠,快来了解一下↓
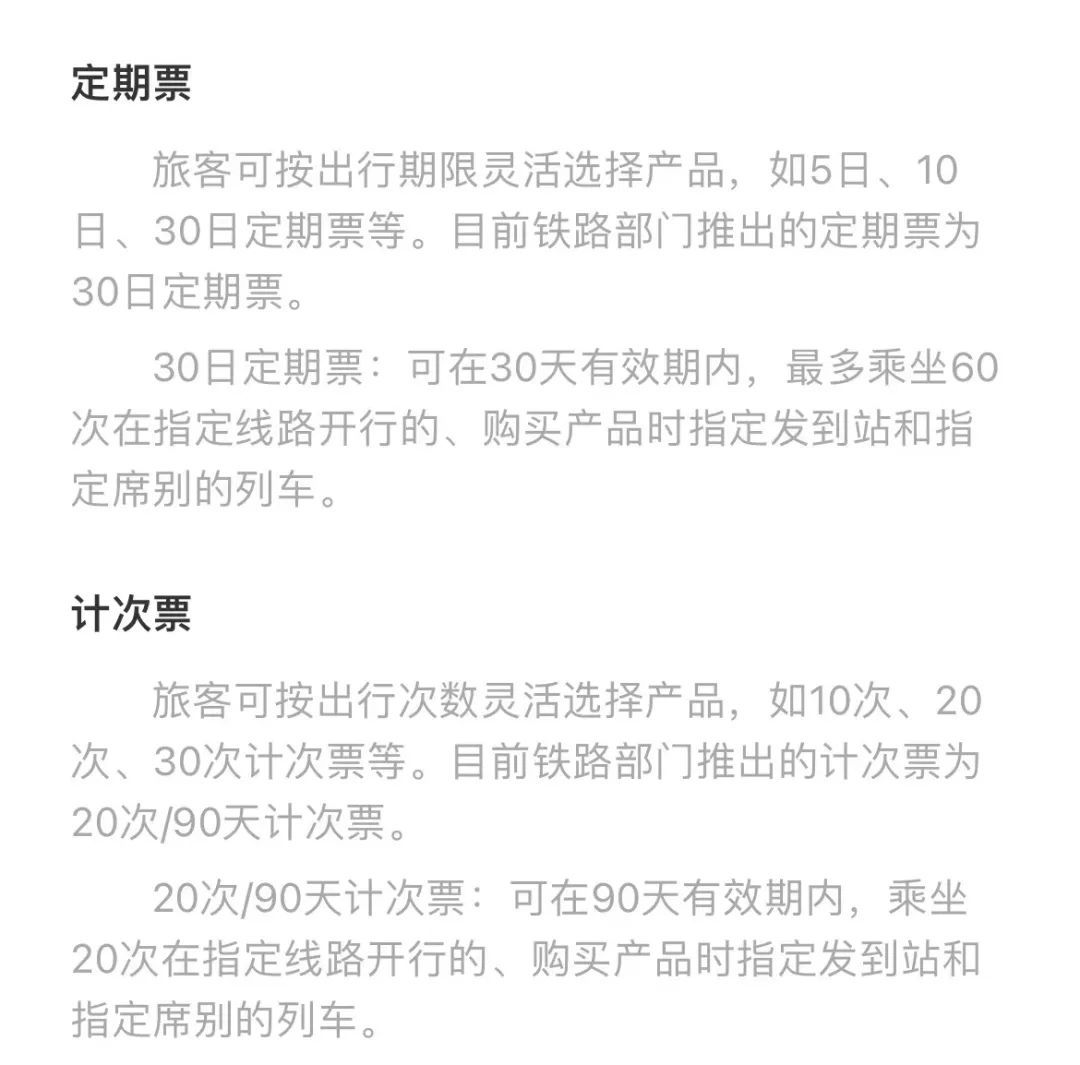
定期票、计次票怎么买?如何用?

定期票、计次票的票价是按发到站间各次动车组列车票价基数综合加权平均测算。
通过身份信息和手机号码核验的12306用户,可通过12306网站和“铁路12306”手机App购买,可为本人或账户下通过身份信息和手机号码核验的乘车人购买。
购买时可以享受一定程度的折扣优惠,产品未启用时可随时退款,不收取任何费用。
上海局管内的计次票、定期票线路
线路名称 | 车站明细 |
| 京沪高铁 | 北京南、廊坊、天津南(天津西)、沧州西、德州东、济南西(济南、济南东)、泰安、曲阜东、滕州东、枣庄、徐州东、宿州东、蚌埠南、定远、滁州、南京南、镇江南、丹阳北、常州北、无锡东、苏州北、昆山南、上海虹桥(上海)。 |
| 沪苏通铁路 | 上海虹桥(上海、上海西)、安亭西、太仓(太仓南)、常熟、张家港、南通西(南通)。 |
| 徐连高铁 | 徐州东、邳州东、新沂南、东海县、连云港。 |
| 宁杭高铁 | 南京南、江宁、句容西、溧水、瓦屋山、溧阳、宜兴、长兴、湖州、德清、杭州东(杭州西)。 |
| 京港高铁合黄段 | 合肥南、肥西、舒城东、庐江西、桐城东、桐城南、安庆、安庆西、潜山、太湖南、宿松东、黄梅东。 |
购买儿童票有什么优惠?
自2023年1月1日乘车起儿童优惠票实行车票实名制管理。购买儿童优惠票旅客的乘车凭证是其购票时使用的有效身份证件。
同成年人旅客乘车的儿童,年满6周岁且未满14周岁的应当购买儿童优惠票;年满14周岁,应当购买全价票。
普速列车儿童优惠票价
儿童优惠票可享受客票、加快票和空调票的优惠。儿童优惠票价按相应客票和附加票的50%计算。
动车组列车儿童优惠票价
按公布票价的50%计算。
购买学生票有什么优惠?
学生优惠票价格如何计算
学生优惠票可享受普速旅客列车硬座客票、加快票、空调票票价的50%计算和动车组二等座公布票价的75%优惠。
持学生优惠票乘车的学生使用普速旅客列车硬卧时,应另收全价硬卧票价,有空调时还应另收半价空调票价。二等卧不享受学生票。
注意:学生优惠票与全价票一样在公布票价的基础上实行减价优惠,而不是在折扣票价基础上再实行优惠。
购买残疾军人票有什么优惠?
残疾军人票可享受客票和附加票的优惠,残疾军人票票价按客票和附加票票价的50%计算。
关于高铁动车组票价
高铁票价是铁路运输企业综合考虑铁路建设运营成本和市场供求竞争状况等多种因素确定的。同时为了更好地发挥价格杠杆作用,最大限度满足旅客对各种客运产品的需求,一直以来,铁路运输企业对不同席别车票设置起码里程,其中高铁座位车票起码里程为20公里,高铁卧铺车票起码里程为400公里。
例如:购买D710上海-苏州(84公里),上海-南京(301公里)均不足400公里,二等卧票价均相同为130元(上铺)。

资料:上海发布
编辑:周正豪