市交通委介绍,炎炎夏日,外出旅行途中需注意哪些事项?乘坐火车哪些物品严禁携带?如何避免跑错车站?这份出行提示请收好↓

检查行李物品


必带物品:出发前切记检查必带物品,特别是有效期内实名身份证尤为重要,自铁路部门实行电子客票以来,无需提前取纸质车票,需刷身份证进站乘车。
如若同行的儿童没有身份证,需携带户口本。
禁带、限带物品:
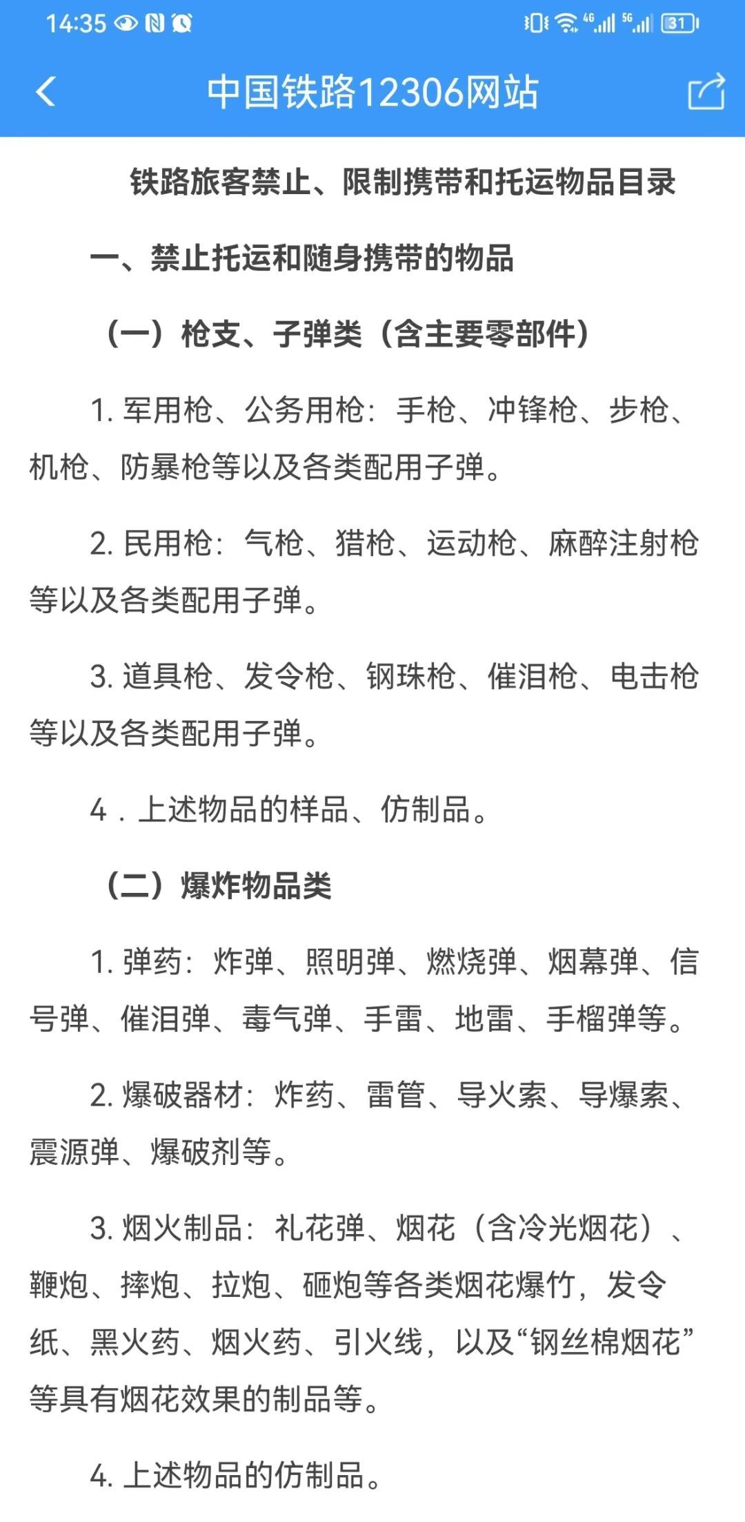
严禁携带危险品进站上车,具体规定可通过“铁路12306”APP进行查询。

在右下角【我的】里面找到【公告】
打开【铁路旅客禁止、限制携带和托运物品目录】进行了解。

此图为不完全公告↑
预留充足时间


暑假期间,客流量相对较大,大家需计划好时间,提前到达车站,为进站安检、找候车室等预留时间。
火车一般是提前3分钟停止检票,即使过了检票口,也有可能因为站台偏远而错过火车,建议大家千万不要“卡点”。
确认车站

上海虹桥站发车↑

上海南站发车↑
提前核对车票信息,切记确认好发车车站,以免跑错耽误行程。
如:
票面上是“上海虹桥——XX站”的,即是在【上海虹桥站】发车;
票面上是“上海南——XX站”的,即是在【上海南站】发车
确认发车时间

早晨4点零9发车↑

晚上8点零8发车↑
提前核对车票信息,确认出行日期与发车时间。
尤其是凌晨出发以及晚上出发的小伙伴们,由于日常习惯表达时间是12小时制,而忽略24小时制,切记不要把早晨4点当成下午4点。
确认候车室与检票口


进站后,再次确认候车室与检票口,以免跑错,耽误检票。
确认停靠站台


检票后,牢记列车停靠的是几号站台,若是多个列车同时检票,大量旅客进入通道,不要误跟人流而走错站台。
注意安全

照顾好老人和孩子
安检、检票、乘车时候,有序排队,需听从工作人员指挥和车站规定。
看管好个人物品
安检口、座椅旁、行李架等地方,容易出现“丢三落四”的情况,建议给自己的行李箱包做上特殊记号,以免丢失或者错拿行李。
提醒:候车期间,尤其注意车站的语音广播,可能会出现临时变更上车站台、变更检票口、列车提前到达或晚点等情况,以便及时配合做好相应调整。
资料:上海发布、市交通委
编辑:郭林艳