2023年本市夏季游泳场所
今天起陆续开放啦!
开放时段为7月1日至8月31日
市民科学游泳健身系列宣传片
也正式发布啦
让我们一起科学游泳
夏日炎炎
是不是迫不及待想要跳进泳池了呢?
别着急,小体带来
今夏游泳的最新攻略
助你快乐加倍!

市民科学游泳健身系列宣传片来啦
市民科学游泳健身系列宣传片正式发布啦!形象生动的动画短片向广大市民普及游泳健身常识,让喜爱和参与游泳锻炼的人群能够游得安全、游得健康、游得快乐!宣传片共有6集,内容涵盖游泳前、游泳中、游泳后的全过程。让我们跟着宣传片一起来学习吧!
第一集:开展游泳健身请选择持证备案场所
第二集:如何鉴别适合开展游泳健身的游泳场所
第三集:应遵守的游泳场所规则
第四集:下水前的热身运动
第五集:如何进行游泳意外情况的自救和救援
第六集:游泳结束离场
小体提醒,入场前记得办理泳客健康承诺卡,并主动出示核验哦!市民可在“上海体育”政务微信或“上海社体竞赛”微信菜单栏中选择“上海游泳健身”小程序进行办理。


滑动查看更多
游泳安全小贴士
游泳既能消暑又能健身,在快乐游泳的同时切记安全是第一位。小体这就给你来划重点。
游泳时间点
游泳一般要在饭后40分钟,不能空腹或过饱。每次游泳不能超过2小时,初学者每次游泳时间不要超过45分钟。下水前要先在岸上做些准备活动,否则突然进行较剧烈的活动,容易导致身体不适或肌肉受伤。准备运动可进行高抬腿、蹲下起立等运动。
场馆条件
要选择有卫生执业许可证、卫生信息和水质自检结果公示齐全,并且卫生信誉度等级较高的游泳场所。市民可以在“上海游泳健身”小程序中查询全市开放中的持证备案场所。在天然水域游泳时,切忌贸然下水。凡水域周围和水下情况复杂的区域都不宜下水游泳。
部分注意事项
1.不要选择在疲劳或者身体不适的状态下游泳,如果在游的时候感到身体不适、或者体力不支一定要立刻停止游泳锻炼,不能勉强继续运动。
2.游泳是在水中的运动,初学者在游泳时不宜用力太猛,要循序渐进地去运动,以防因疲劳导致的抽筋情况发生。
3、初学者到一个陌生的游泳池去游泳时一定要留意深水区深度,如果超过接近自己的身高,建议不要到深水区去游泳。
4.游泳后补水的时候要慢慢地去喝,不要一下子大量地去补水,这样会造成心脏的负担突然加大。游泳后一定要注意休息,要给身体留下充足的时间去恢复。
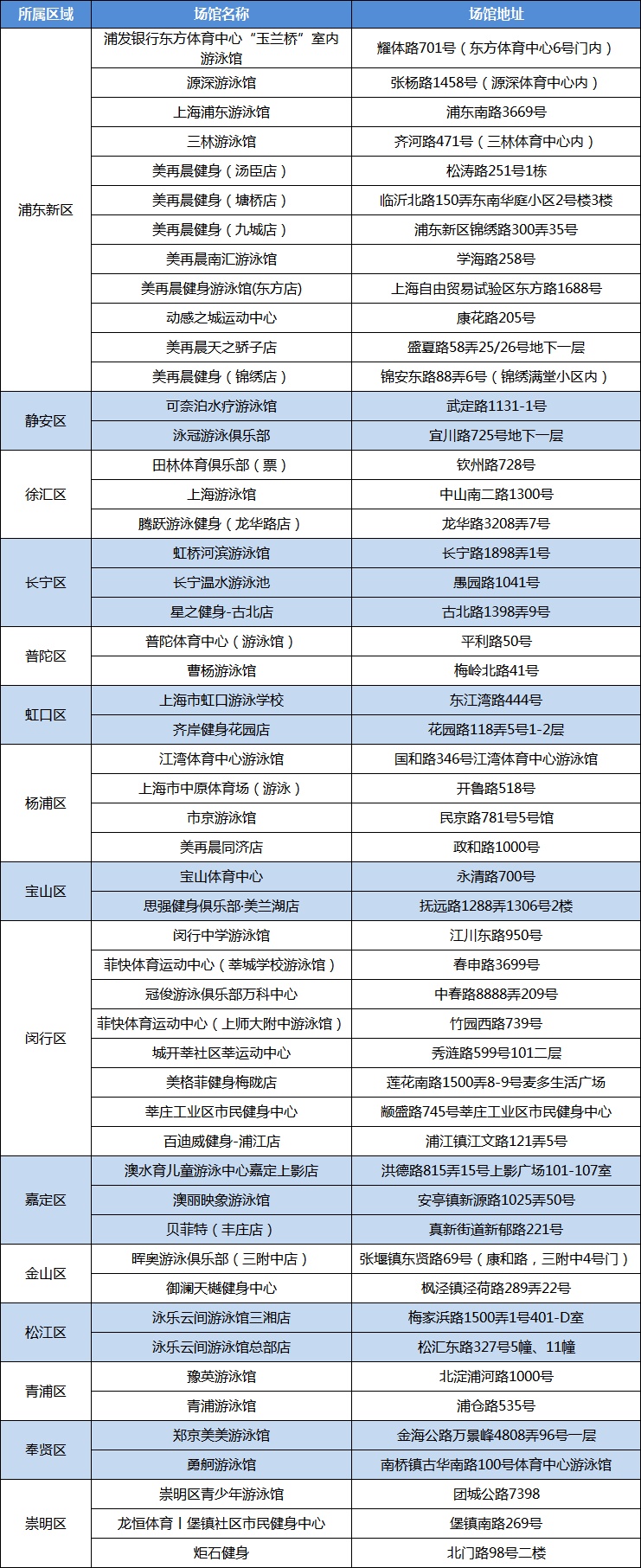
上海体育消费券游泳定点场馆名单
小体为你带来上海体育消费券游泳定点场馆名单,快来领取消费券清凉一“夏”吧!

点击查看大图
上海体育消费券每日8点、12点、18点发放,市民可以通过微信、支付宝、云闪付、随申办小程序等渠道,依托“来沪动|健身地图”小程序领用体育消费券,享受直接抵扣优惠。
场馆开放情况以实际为准,请市民实时关注,安全、文明、有序健身。具体场馆情况以“来沪动丨健身地图”小程序上线场馆为准。
如何领券,一图读懂

部分来源:上海社体竞赛
编辑:陆佳琦
审核:郭偲燕