才开始报名,题目就公布了?
近日,第二届上海市中学数学学术展评活动报名启动,活动中须解答的3道长期题也同时公布,学生可通过学校报名组队参加活动,马上就可以开始答题,现场展评活动将于8月20日、21日举行。
与报名启动一同公布题目,是上海市中学数学学术展评活动的“老传统”了。为了给具有数学学科学习兴趣和学习优势的学生提供更多的学习与发展空间,培养学生探究和解决数学问题的能力,全面提高学生的数学思维与应用能力,发展数学学科核心素养,上海市教师教育学院(上海市教育委员会教学研究室)委托上海市市西中学组建项目组,开展此次活动。
2022年12月,第一届数学学术展评活动举行,沪上多所中学的学生组成团队,就活动前期发布的两道长期题的解决方案进行了现场展示。


上海市第一届数学学术展评活动
第二届活动仍将以合作学习、团队分享、研讨答辩等形式,展示学生学习和应用数学知识解决数学问题的过程,在交流、分享、评价的过程中实现学生团队之间的相互学习,体现数学学习与交流的开放性、学术性和探索性的特质。
展评活动由上海市教师教育学院(上海市教育委员会教学研究室)主办,上海市市西中学联合主办,上海市市西中学、上海市市北中学、上海市晋元高级中学、上海市崇明中学、同济大学第一附属中学、上海市浦东复旦附中分校联合发起(排序不分先后),由复旦大学数学科学学院、华东师大数学科学学院给予支持。
展评活动由主办、联合主办、联合发起和支持单位派出相关人员,组成组委会。组委会全面负责活动的策划与组织,组委会分成专家命题组、展示评价组和会务保障组。
本届比赛仍将分为开放性解答阶段及现场展评阶段。
开放性解答阶段以4~6名中学学生组成团队,在团队指导教师的指导下,通过学习与研究,形成解决公开发布的长期题问题的研究方案及研究结果,在截止日期之前提交展评活动组委会。
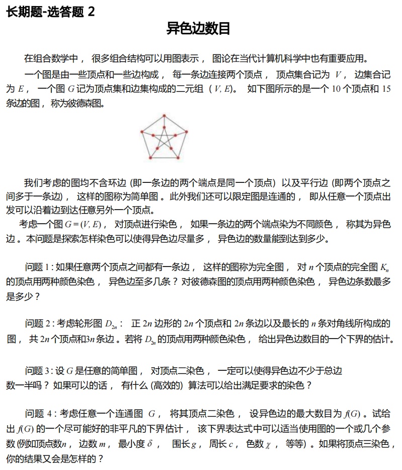
长期题共3题,第1题为必答题,第2、3题选答其中一题。一个学校如有两支队伍参赛,不能选答同一道题目。
现场展评阶段每个学生团队提交的长期题解答,经组委会专家逐一初审,确定若干团队参加现场展评,第二届展评活动计划安排32支队伍参加现场展评。
现场展评包括两个环节:长期题的展示与答辩、即时题的现场趣味赛。
集中展评阶段分成预赛和决赛。集中展评阶段预赛以选答题作为小组展评内容。32支队伍根据选答题分成2大组。经抽签确定预赛分组,每组4个队,每队展示时间40分钟,包括自我陈述12分钟、组间互动12分钟、答辩16分钟,经评委专家评审每个组选出第一名,参加决赛。
即时题的现场趣味赛包括学生个人赛以及以合作学习方式完成的团体赛。
每所学校最多报名2支队伍,每个团队由不同年级的4~6名学生组成,在现场展示与答辩阶段上场的3~4名学生也必须由不同年级的学生构成。建议根据长期题的解答需要选择不同类型和特长的学生组成团队。学生以2023年6月所在学校报名,可包含高三、初三学生。
每个团队可以安排1-2名指导教师,其中至少1名必须为学生所在学校在编教师,另一名指导教师不作限制。在长期题开放性解答过程中,指导教师可以提供各种形式的指导,但在现场展示与答辩时,不允许提供帮助和指导。如果一所学校报名2个团队,需安排不同的指导教师,并独立地开展指导工作。
参赛团队指导教师或队长需在6月30日24:00之完成报名,7月25日24:00之前提交长期题研究方案及研究结果,8月20、21日进行现场展评活动。
附:必答题、选答题



