

上海商业会计学校创办于1962年,隶属于上海市经济和信息化委员会,是首批国家级重点中专学校、上海市中职教育改革发展特色示范校、上海优质中职培育学校、上海市文明校园、上海市中小学生行为规范示范校、上海市家庭教育示范校、上海市心理健康示范校。
学校根据产业发展需求和学校发展优势,战略布局数智财经专业群、现代商贸专业群、数字技术应用专业群,设有4个中本贯通、8个中高贯通专业点,以及10个中专专业。协同行业、企业致力于培养具有“清荷素养、沪商精神”的能适应工作变化的应用型、复合型、创新型技能人才,全力打造满足学生多元化发展需求的精致化优质学校。


中本贯通(7年制)

中高职贯通(5年制)

普通中专(3年制)

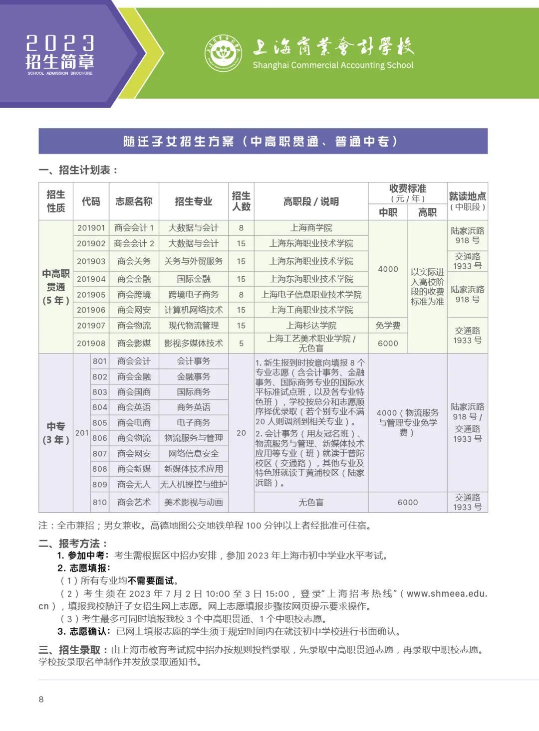
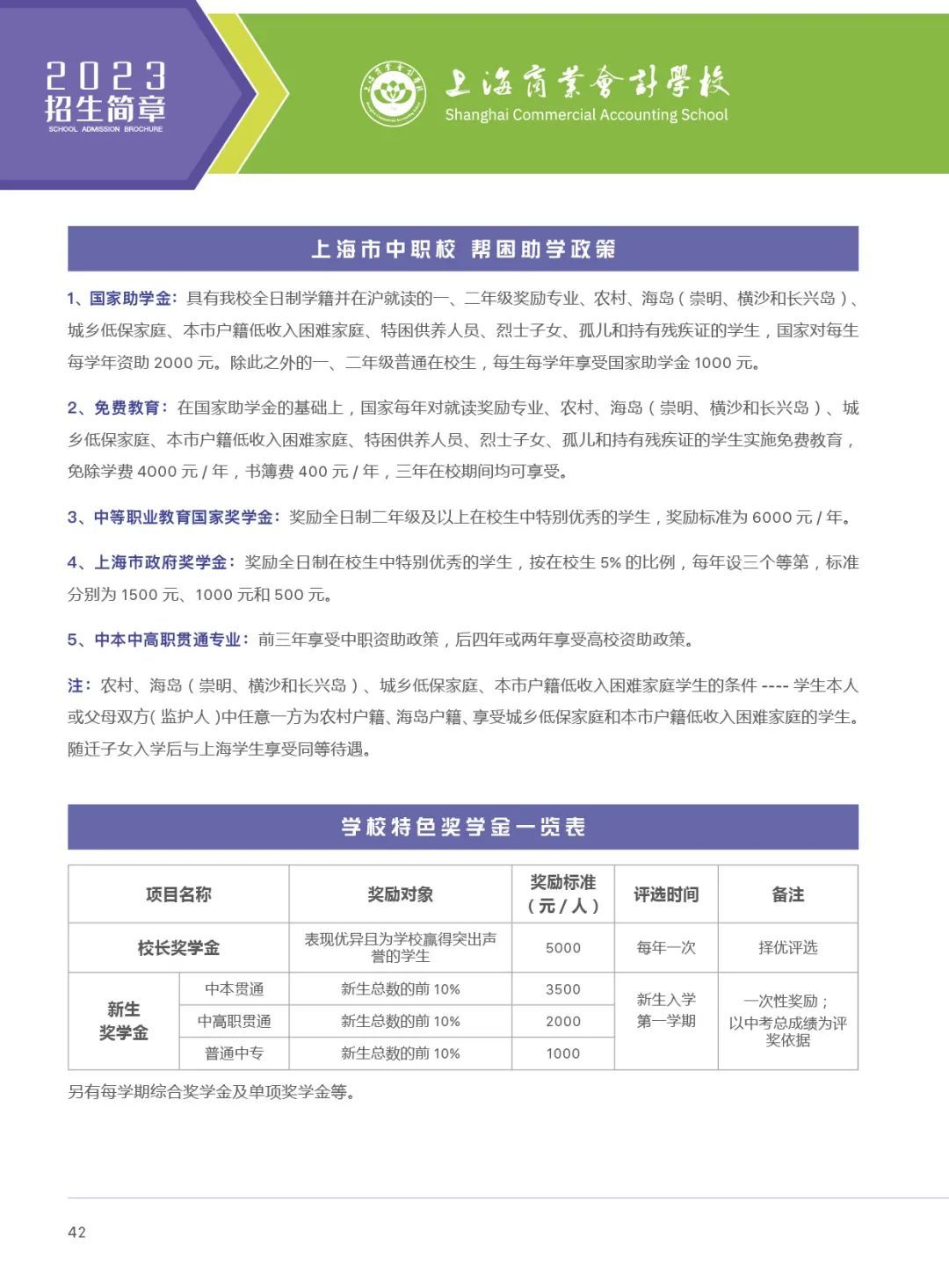
报考方法及专业介绍
详见下方《2023招生简章》













































左右滑动查看招生简章
长按识别下方二维码
也可阅览3D简章电子书



电话咨询
63186670
63779438
63779439*316/368
QQ群咨询
现场咨询
招生办日常接待
5-6月 每天8:30-15:30
开放日集中咨询
6月3日、6月23日 8:30-15:30
咨询地址
黄浦校区(陆家浜路918号)
公共交通
地铁8/9号线陆家浜路站、大桥一线、
43、66、218、730、929、955、985、
徐川专线、南新专线等
学校微信公众号

扫码关注了解更多
学校网址
www.scasqhwz.edu.cn