
随着气温慢慢回升,越来越多的人开始关注冬病夏治。日前,国家中医药管理局印发《中医养生保健服务规范(试行)》,以促进和规范中医养生保健服务发展。“中医养生”和“中医诊疗”有何区别?一起来看↓
中医养生
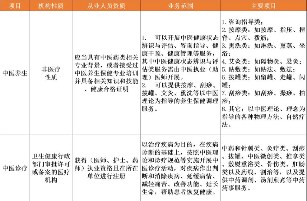
中医养生保健服务,是在中医药理论指导下,运用中医药技术方法,开展保养身心、改善体质、预防疾病、增进健康的非医疗性活动。
中医诊疗
中医诊疗活动是以疾病诊断和治疗为目的,在中医理论指导下通过各种检查,使用药物、技术、器械及手术等方法,对疾病作出判断和消除疾病、缓解病情、减轻痛苦、改善功能、延长生命、帮助患者恢复健康的活动。
中医医疗机构应该具有卫生行政部门颁发的《中医诊所备案证》或《医疗机构执业许可证》,并应悬挂在机构明显位置进行公示。消费者在就诊时,应注意查看机构是否具有相关资质。

中医养生和中医诊疗的区别

中医养生保健服务
禁止以下行为
1.使用针刺、瘢痕灸、发泡灸、牵引、扳法、中医微创类技术、中药灌洗肠以及其他具有创伤性、侵入性或者危险性的技术方法;
2.开具药品处方;
3.给服务对象口服不符合《既是食品又是药品的物品名单》《可用于保健食品的物品清单》规定的中药饮片;
4.开展医疗气功活动;
5.国家中医药主管部门规定的其他诊疗活动。
具体的区别有哪些呢?
来看举例说明↓
1针灸
针灸包括针刺和灸法。针刺是利用针具,通过针刺对人体穴位和经络的刺激,有助于调理经络和气血,改善体质,也能起到养生保健作用;灸法是借用灸火的热力给人体以温热性刺激,通过经络腧穴的作用,以达到治病、防病目的。

艾灸(非瘢痕灸、非发泡灸)——中医养生

针刺——中医诊疗
2拔罐
拔罐法是通过物理的刺激,促进人体的血液运行,调理气血,改善和提高人体的体质,预防和治疗疾病的常见方法之一。

拔罐:留罐、走罐、闪罐——中医养生

拔血罐——中医诊疗
3推拿
中医推拿历史悠久,通过合理的手法推拿人体的穴位,可激发穴位的功能,调理人体的气血,也具有一定养生保健作用。

按摩(指压、捏脊、点穴、拨筋)——中医养生

牵引——中医诊疗

扳法——中医诊疗
责任编辑 徐玲
来源 浦东发布