我的位置: 上观号 > 上海静安 > 文章详情

静安乐龄老年大学推出免费公益课啦

转自:上海静安 2023-04-26 17:25:10

免费公益课程

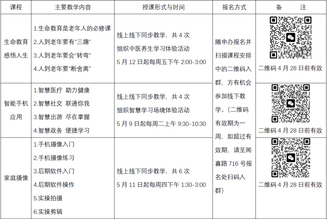
为推动静安老年教育资源供给,给更多老年学员提供学习的机会与平台,静安乐龄老年大学将推出生命教育、智慧助老、舞动人生三大系列的免费公益课程,报名信息如下:

一报名方式

随申办—右上角⊕—长者专版—更多服务—老年教育—课程报名—静安—静安区老年大学—静安乐龄老年大学

二报名时间

2023年4月24日9:00开放报名

三上课地点

闻喜路716号,近平顺路

四课程安排