朱莹
上海社会科学院图书馆助理员
要目
一、公共图书馆信息网络传播权侵权纠纷的原因剖析
二、信息网络传播权的法律考察
三、对公共图书馆应对侵权难题的回应
结语

随着数字化时代的到来,公共图书馆的传统服务模式发生了转变,数字资源建设成为公共图书馆服务内容的重要方面。正因如此,公共图书馆更易陷入信息网络传播权的侵权困境。为了纠正公共图书馆侵权纠纷中出现的信息网络传播权认知误区,需要进一步厘清信息网络传播权的权利内涵。以法律视角观之,一方面应当全面理解信息网络传播权的专有属性,另一方面应当把握信息网络传播权的核心在于“向公众提供作品”,使其可在自己选定的时间和地点获得作品。在此基础之上,公共图书馆应注重在数字化服务过程中,充分履行其法律义务,尽可能规避信息网络传播权侵权风险。

公共图书馆法于2018年1月1日起施行,其第2条明确界定了公共图书馆的角色定位及服务内容。从公共图书馆日常服务所覆盖的文献信息来看,包括“图书报刊、音像制品、缩微制品、数字资源等”,这无疑在公共图书馆职能履行与权利人知识产权保护之间建立了紧密的联系。正因如此,公共图书馆法第10条明确指出,“公共图书馆应当遵守有关知识产权保护的法律、行政法规规定,依法保护和使用文献信息。”基于文献信息的种类特点来看,著作权的保护是公共图书馆在服务展开过程中应尤为关注的领域。
随着数字化时代的到来,公共图书馆为了更好满足读者的阅读需求,逐渐思考和探索从传统服务模式向数字化方向转型,这就意味着数字资源在其服务内容中扮演着越来越重要的角色。相较于传统图书馆,数字资源的建设需要互联网技术作为支撑。目前公共图书馆建设数字资源大致有三种方式:自建、购买服务以及共享。除了自建数字资源所涉及的法律关系主体较少之外,另外两种方式基本都涉及多个法律关系主体。在多重法律关系下,“图书馆更易因为与第三方在资源、服务等方面的购买行为而陷入著作权侵权纠纷。”具体而言,在自建数字资源的法律关系下,公共图书馆很有可能在未获取著作权人许可的情况下,而以内容提供者的身份侵害了信息网络传播权。而在购买与共享数字资源的情形中,公共图书馆可能与数据库商或其他共享主体构成共同侵权,也有可能在作为网络服务提供者时未尽到合理注意、审查义务,因存在过错而构成对信息网络传播权的间接侵权。不仅如此,在公共图书馆侵犯信息网络传播权个案中,还会出现对侵权行为认定混淆的情形。如此,规避信息网络传播权侵权成为公共图书馆在实践操作中亟待解决的难题。然而,对于上述难题可以转换思路提出这样的疑问:当公共图书馆作为涉案作品的内容提供者时,它为何对于“通过其网站向公众提供作品需要获取著作权人许可”这一基本事实缺乏认知?当公共图书馆以信息网络提供者的身份提供服务时,又为何疏于履行其合理注意义务,并认为其身份是不承担侵权责任的抗辩事由?在侵犯信息网络传播权纠纷中,需怎样对侵权行为作出准确的判定。这些困惑的背后实则都指向一个共同的原因:即包括公共图书馆在内的涉案法律主体对信息网络传播权的认知存在误区。反观图书馆界的相关讨论,笔者发现以法律视角对该问题的论证还有待补充,尤其对信息网络传播权权利剖析的关注度不够。故本文将以此为立足点,旨在纠正公共图书馆数字化服务中出现的权利认知误区,并对上述侵权难题作出回应。
一、公共图书馆信息网络传播权侵权纠纷的原因剖析
公共图书馆对信息网络传播权的权利认知存在误区
从公共图书馆的角度来说,公共图书馆越来越频繁地陷入信息网络传播权纠纷,与其在建设数字资源过程中未充分履行法律义务有着本质性关联。公共图书馆无论是在自建数字资源时未取得著作权人权利许可,还是在购买服务时未审查数据库商所提供作品的权利来源,并在服务过程中对可能出现的侵权情形未尽到合理注意义务,种种行为表现都突出一个关键性问题,即公共图书馆对信息网络传播权的权利认知存在误区。具体而言:
首先,公共图书馆对信息网络传播权的专有属性认识偏差。在赵某某等与宁德市蕉城区图书馆侵害信息网络传播权纠纷上诉案中,蕉城区图书馆作为被上诉人辩称:“其系免费为公众提供文化服务的公益性文化事业单位,购买的书生电子公司的数字资源产品系用于公益文化服务而非用于商业营利用途蕉城图书馆在本案中不应承担任何责任。”从该抗辩理由中可以看到,蕉城区图书馆认为其提供公益文化服务可以对抗权利人在信息网络传播权上的私权权益。其实不然,公共图书馆法第2条虽然指明公共图书馆具有公益性质,但是不应当然作为其免责抗辩事由,换言之“高校图书馆、公共图书馆应避免自认为通过网络免费传播作品属于公益性的不侵权的误区。”之所以造成这一误区,根本原因在于公共图书馆对信息网络传播权向公共利益开放的属性并没有清晰的认识,公共图书馆的公益性,并不能掩盖权利人的私权益依法受到保护这一基本事实。信息网络传播权的合理使用,本质上是著作权限制与保护的平衡。突破合理使用的范围,理应对权利人的权利主张给予基本的尊重。
其次,公共图书馆对信息网络传播权的权利内容认识片面。在北京某某某版权代理有限公司、北京世纪读某技术有限公司侵害作品信息网络传播权纠纷案中,被上诉人深圳图书馆就其行为不构成侵权答辩称,“深圳文献港系由读秀公司运营,提供技术服务,深圳图书馆在合作共建中的行为仅仅是将书目信息开放供读某公司抓取,并最终展现在‘深圳文献港’中,该行为不属于侵权;在相关案件中,数据资源均非由深圳图书馆提供,且深圳图书馆没有与其他方实施侵权行为的意思联络。”事实上,读某公司经营的“深圳文献港”网站系由深圳图书馆、深圳大学、深圳大学城图书馆联合创建。涉案网站通过定向链接的方式本质上为侵权作品的传播提供了通道和便利。对于网站的经营者和创建者而言,如果未履行合理的注意义务,客观上就帮助被链网站实施了侵权行为。可见,公共图书馆在不直接提供作品的情形下,并不当然从信息网络传播权侵权中得到豁免。如果因其过错导致提供作品行为成为可能,依然存在被控诉风险。
涉案当事人对信息网络传播权侵权行为判定存在混淆
在北京世纪超某信息技术发展有限责任公司等与北京大学出版社有限公司侵害作品信息网络传播权纠纷案中,上诉人超某公司认为本案应适用首次销售原则,“超某公司在本案中系向绵阳市图书馆销售涉案作品,绵阳市图书馆取得复制件后再处分不构成侵权。”这里,当事人其实是对信息网络传播权与发行权在侵权行为的判定上产生了偏差。如何界定侵权行为的性质,本质上应当回归到对各自权利构成要件的考察上来。
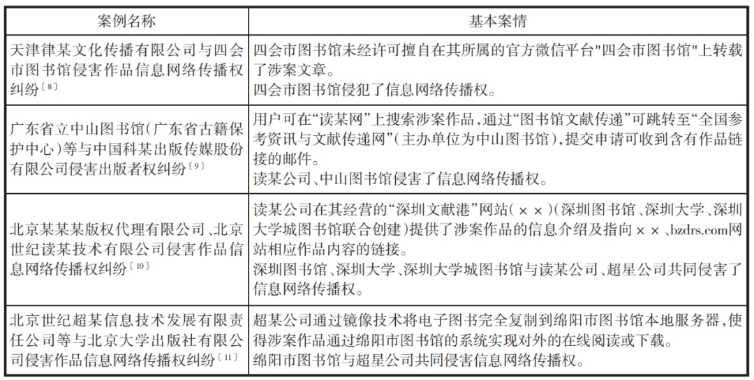
除了与发行权产生混淆之外,信息网络传播权与复制权的厘定也是至关重要的。笔者在北大法宝中进行检索,高级检索下筛选有公共图书馆作为当事人的著作权侵权纠纷,作了如下整理(类似案情不再重复):

梳理各案侵权行为发现,很多都包含有复制作品行为,无论是“将作品上传服务器”的行为,亦或发送邮件、运用镜像技术等方式。复制作品行为本身属于复制权的规制范围,那么在两项权利重叠的情况下,把握各自的权利构成就显得尤为关键。事实上,在司法实践中仍然存在混淆情况,譬如广东省立中山图书馆(广东省古籍保护中心)等与中国科某出版传媒股份有限公司侵害出版者权纠纷案中,原告中某出版公司就同时主张侵权行为侵犯了其复制权与信息网络传播权。可见,只有厘清信息网络传播权权利内容的实质,才能为公共图书馆实践操作提供行为指南。
二、信息网络传播权的法律考察
基于前述相关阐释,笔者认为公共图书馆在规避信息网络传播权侵权风险时,首先需要对信息网络传播权的权利内涵有一个清晰的认识。只有这样,才能走出权利认知误区,有针对性地规范和约束自身的服务行为。为此,笔者将从法律视角作出论述。
信息网络传播权的权利属性
基于信息网络传播权、著作权与知识产权的上下位概念种属关系,在此笔者以讨论知识产权的权利属性来回应对信息网络传播权的思考。论及知识产权的权利属性,“私权”和“专有”是两个非常关键的词汇。
就“私权”而言,《与贸易有关的知识产权协定》序言中明确“承认知识产权为私权”,这一观点也被我国法学界所认可。那何为“私权”,“私权是有私法确认和保护的私法主体基于私法自治原则而享有和实现的特定私人利益。”根据民法典第123条规定:“民事主体依法享有知识产权。知识产权是权利人依法就下列客体享有的专有的权利......”这里的“专有”便构成了知识产权作为私权的核心属性。鉴于大陆法系和英美法系对有形财产权和无形财产权的认知存在趋同化倾向,故笔者选择以此为出发点,借助有形财产权的基本原理,对知识产权的“专有性”特质展开论述。
物权是一项典型的有形财产权,它是权利人依法对特定的物享有直接支配和排他的权利。这里,“直接支配”与“排他”是物权作为绝对权的本质属性。其权利效能突出表现为一方面物权人可以自由行使其在特定物上享有的权利,另一方面除物权人以外的任何主体都负有不侵害、不干涉物权人行使权利的消极义务。当该项权利行使受到侵害时,物权人得主张绝对权请求权以满足其对特定物的支配恢复到最初完满状态。这进一步表明,物权亦或有形财产权实则关注私人权益。这一点从传统民法制度的产生背景中也可得出。那么同样具有“私权”属性的知识产权,不可否认其也包含通过权利保护以实现私人利益的内涵。即出于激励创新、鼓励创造为权利人提供权利保护的制度机制,从而赋予其可直接支配和排他的权利。此为知识产权“专有性”的第一层内涵。
知识产权“专有性”的第二层内涵则来源于权利客体的无形性特点。知识产权的权利客体为知识产品。“共享性是知识产品的天然属性。”这意味着知识产权的客体本身具有非排他性的特点。“发明创造、文艺作品等由信息构成的成果之所以能够成为法律上的财产,是推动科技发展、社会进步和保护某些特定利益的公共政策需要。”可见,法律虽承认知识产品系权利人的私有财产,但是由于该财产同时承载了公共利益,使得知识产权的“专有性”需要与公共利益进行协调。
基于此,对知识产权的权利属性应作出正确的理解。具体到信息网络传播权,一方面,信息网络传播权的权利行使需要在某些情形下为公共利益的实现作出让步。另一方面,突破法律规定的合理使用范围,应当对信息网络传播权给予保护。它的“专有”属性,意味着当权利被侵犯时,权利人行使绝对权请求权时不以行为人有无过错为前提。
信息网络传播权的权利边界
“在我国,目前在网络环境中可能涉及的专有权利主要有三项——复制权、发行权和新兴的网络传播权。”加之前文所述侵权主体对于信息网络传播权易与复制权、发行权产生混淆。故笔者将通过比较研究的方法对信息网络传播权展开进一步论述。首先是复制权,之所以将复制权与信息网络传播权作比较研究,是因为在侵害信息网络传播权纠纷案件中,很多侵权手段都包含“将作品上载于服务器”的行为。“上载行为”当然也是复制作品行为,并指向复制权,这就出现了信息网络传播权与复制权的重叠。从信息网络传播权的概念来看,其权利本质是向公众提供作品,权利行使所要达到的效果是公众可以在其选定的时间和地点获得作品,最终是保护权利人通过信息网络传播作品的权益。可见,“向公众提供作品”的传播行为是信息网络传播权的核心。言外之意,“至于行为人是通过何种技术在网络空间提供作品,以及是否拥有作品拷贝,皆与是否构成作品提供行为无关。”即便有作品复制行为,也会被整体的作品提供行为所覆盖。其次,在司法实践中,信息网络传播权还易与发行权产生混淆。根据著作权法第十条,发行权是指“以出售或者赠与方式向公众提供作品的原件或者复制件的权利”。这里,“‘发行’针对的并不是‘作品’本身,而是作品的‘原件或者复制件’。”显而易见,发行权与信息网络传播权的本质区别就在于此,前者强调向公众提供作品物质载体,而后者则是向公众提供作品本身。那么,对于用户将作品上传至服务器供其他公众共享作品的类似行为,其本质只是在新的物质载体上产生新的复制件,而原初的复制件并未转移占有。因此应界定为信息网络传播作品行为,而非发行行为。
另外,为了更深入理解信息网络传播权,笔者还将对“向公众提供作品”再做两点阐述。前文提到,“向公众提供作品”的传播行为是为了使公众在其选定的时间和地点获得作品,这里应指一种状态,即只要公众想要获得作品,在其选定的时间和地点就可以得到满足。这不仅仅是强调界定信息网络传播权的根本在于“向公众提供作品”,还包含两层涵义:一即“这种行为必须是‘交互式’传播,使公众能够以‘点对点’的方式‘按需‘’点播’作品,这是‘网络传播行为’的本质特征。”这意味,如果作品以“非交互式手段”进行传播,依然不属于信息网络传播权的范畴。二则对于此项持续的提供作品行为,权利人有权向侵权行为人主张“停止侵权”。
在侵犯信息网络传播权纠纷案中,还涉及直接侵权和间接侵权的司法判定。这依然要回归到对“向公众提供作品”的考察上来。“作品的‘初始提供行为’是与网络服务提供者提供服务器空间、通讯链接、信号运输与路由设备等设备或服务相对应,而非与作品的再提供或再传播行为相对应。”因此,只有提供作品行为才能构成信息网络传播行为,而提供设备或服务的行为在行为人存在主观过错的情况下,构成间接侵权。
三、对公共图书馆应对侵权难题的回应
论述至此,笔者已将信息网络传播权的权利内涵作了较为详细的阐释,旨在纠正公共图书馆对信息网络传播权的认知误区,从而为规避侵权风险提供认识论层面的指导。反之,对信息网络传播权的理论认知又需要与公共图书馆的服务实践相结合,才能真正为公共图书馆提供方法论层面的指引。为此,笔者浅谈两点思考。
公共图书馆需充分履行数字资源建设的法律义务
公共图书馆对信息网络传播权的认知不足,直观地表现为公共图书馆本应履行的法律义务落实不到位,从而导致侵权事件的发生。公共图书馆建设数字资源主要有三种方式,各个方式下公共图书馆应履行何种法律义务,与其所处的法律关系密切相关。具体而言:
在公共图书馆自建数据库的情形下,法律关系相对清晰,用户、公共图书馆、著作权人之间存在单一的法律关系。公共图书馆自建数据库在向用户提供作品前,应确保已取得著作权人的授权与许可,相关的合同、授权书等法律文件应当齐全。而用户与公共图书馆之间,用户应当遵守公共图书馆的相关规定,合理使用数字资源。有些自建数据库为用户开放上传共享的功能,公共图书馆应当尽到合理注意义务,对用户上传作品的权属问题给予重点关注,对作品权利来源等方面进行审查。
在公共图书馆购买服务或共享数据库的情形下,由于有数据库商或者其他公共图书馆的参与,法律关系相对复杂,对公共图书馆的义务要求也有所区别。以购买服务为例,在公共图书馆、数据库商、著作权人之间,公共图书馆并不直接取得著作权人的授权,而是由数据库商作为中介,一方面取得权利许可,另一方面将作品提供给公共图书馆。公共图书馆在与数据库商签订购买服务合同时,首先应当充分履行注意义务,确认数据库商已取得著作权人的授权,并对相关法律文件进行审查。问题是,数据库商向公共图书馆提供的文献资源可能数量较为庞大,如果公共图书馆一一进行审查,可能并不现实。实践中公共图书馆往往会在购买服务合同中写入免责条款,即当发生著作权侵权纠纷时,公共图书馆不承担法律责任。需要注意的是,由于合同具有相对性,免责条款并不能对抗善意第三人,意味着出现纠纷时,公共图书馆如果存在过错,仍要承担侵权责任。但在该条款的约束下,公共图书馆承担赔偿责任后可向数据库商追偿。
信息网络传播权保护与限制的立法思考
在讨论公共图书馆应如何尽到合理注意义务时,本文的出发点一直围绕着纠正公共图书馆的认知误区,从而通过阐述信息网络传播权的权利内涵,力图使公共图书馆树立这样的法律意识:第一,不应将公共利益作为当然的免责事由,信息网络传播权作为知识产权虽然为社会公众利益提供了开放的空间,但并不能否认其作为“专有性”权利对权利人利益保护的基本宗旨。第二,公共图书馆在数字资源建设过程中,更应对信息网络传播权的权利内容形成清晰的认识,从而在实践中指导其如何有针对性地履行其本应承担的法律义务,以保护权利人利益在合理使用边界之外不受侵犯。
但如果转换思路,反观公共图书馆目前面临的侵权困境,本文关注点更多聚焦在公共图书馆内部所存在的问题。如果继续考察公共图书馆所处的外部环境,还有更宏观的方面需要给予关注。从外部视角反思公共图书馆频繁陷入信息网络传播权侵权纠纷的原因,本质上涉及理论界一直在探讨的“知识产权权利保护与权利限制”的命题。信息网络传播权保护条例第七条虽然规定了公共图书馆在特定情形下可以不经著作权人许可,通过信息网络提供作品,但是该法条对服务对象、作品范围等作了严格限定。这就使得公共图书馆的公益性职能在著作权保护的约束下很难得到充分发挥。针对目前司法实践对公共图书馆法律责任认定越来越严格,公共图书馆被判败诉并承担赔偿责任的案例也越来越多的情形,在肯定对著作权人私权益保护的正当性的同时,也应当对是否需要为公共图书馆提供更为宽松的合理使用作品的范围,以及如何协调使得著作权人私权益保护与公共利益实现达到平衡等问题作进一步思考。提供一种更加合理的制度考虑,是图书馆界与法学界需持续深入研究的问题。
结语
公共图书馆数字化服务中信息网络传播权侵权问题本身是一个较为复杂的命题。它包含多层维度。从内部视角对该问题进行解读,便聚焦在公共图书馆自身对信息网络传播权的认知层面。司法实践也更多地回应了这一问题,不仅仅公共图书馆,包括数字服务过程中的其他法律主体,对信息网络传播权的认知误区都凸显出理解信息网络传播权权利内涵的重要性。从外部视角再进行反思,基于公共图书馆的公共职能履行与现有法律种种限制之间的矛盾,“知识产权权利保护与权利限制的平衡”成为公共图书馆破解侵权困境的又一关键性出路,需要给予更多的理论探讨。
