2023年普陀区幼儿园招生范围新鲜出炉!
一.回民幼儿园(见下图)
回民幼儿园华纺分园(见下图)

二.绿洲幼儿园(见下图)
绿洲幼儿园长风生态分园(见下图)

三.乐怡幼儿园(见下图)

四.汇丽幼儿园(见下图)

五.普雄路幼儿园(见下图)
六.武宁新村幼儿园(见下图)

七.东新幼儿园(见下图)
东新幼儿园分园(见下图)

八.陆家宅幼儿园(见下图)

九.岚皋路幼儿园(见下图)

十.秋月枫幼儿园(见下图)
秋月枫幼儿园石光分园(见下图)

十一.石岚新村幼儿园(见下图)

十二.童星幼儿园(见下图)
童星幼儿品尊国际分园(见下图)

十三.管弄新村幼儿园(见下图)
管弄新村幼儿园宝华分园(见下图)

十四.甘泉新村幼儿园(见下图)
甘泉新村幼儿园分园(见下图)

十五.大风车幼儿园平利园(见下图)
大风车幼儿园志丹园(见下图)

十六.公办蘑菇亭幼儿园(见下图)

十七.儿童世界基金会普陀幼儿园(见下图)
儿童世界基金会普陀幼儿园古浪分园(见下图)

十八.沪太新村第二幼儿园(见下图)

十九.宜川新村幼儿园延长部(见下图)
宜川新村幼儿园华阴部(见下图)

二十.宜川一村幼儿园(见下图)
宜川一村幼儿园分园(见下图)

二十一.宜川六村幼儿园(见下图)

二十二.太山新村幼儿园(见下图)

二十三.小红帆幼儿园(见下图)
小红帆幼儿园昌化分园(见下图)

二十四.白玉新村幼儿园(见下图)
白玉新村幼儿园分园(见下图)

二十五.绿地世纪城幼儿园(见下图)
绿地世纪城幼儿园分园(见下图)

二十六.康泰幼儿园(见下图)

二十七.银锄湖幼儿园(见下图)
银锄湖幼儿园海鑫分园(见下图)

二十八.长风二村幼儿园(见下图)
长风二村幼儿园梅六分园(见下图)

二十九.曹杨新村第六幼儿园(见下图)

三十.兰溪路幼儿园(见下图)


三十一.曹杨新村幼儿园(见下图)

三十二.曹杨新村第三幼儿园(见下图)

三十三.曹杨新村第八幼儿园(见下图)
曹杨新村第八幼儿园分园(见下图)

三十四.上海市实验幼儿园(见下图)
上海市实验幼儿园阳光分园(见下图)

三十五.童的梦艺术幼儿园万泉园(见下图)
童的梦艺术幼儿园颐和园(见下图)
童的梦艺术幼儿园万里园(见下图)
童的梦艺术幼儿园中浩云园(见下图)

三十六.杏山路幼儿园(见下图)
杏山路幼儿园桂巷分园(见下图)

三十七.梅川幼儿园(见下图)

三十八.长征中心幼儿园(见下图)
长征中心幼儿园象源丽都分园(见下图)

三十九.豪园幼儿园(见下图)
豪园幼儿园雅苑分园(见下图)

四十.四季艺术幼儿园(见下图)
四季艺术幼儿园延川分园(见下图)

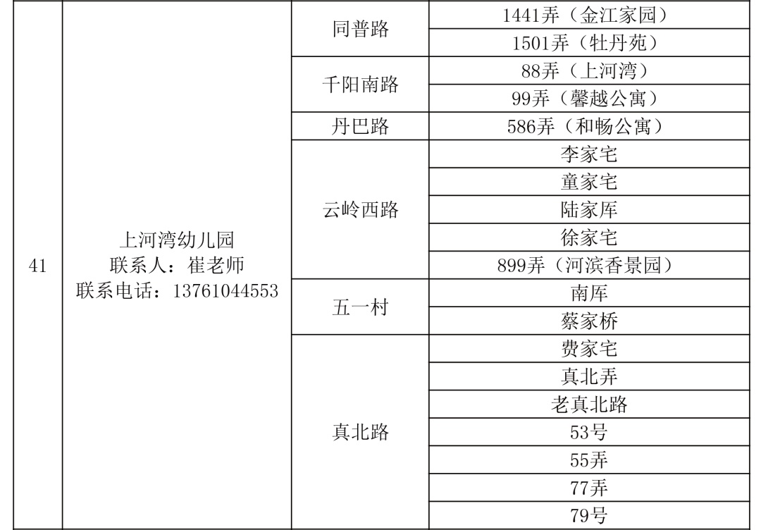
四十一.上河湾幼儿园(见下图)

四十二.真光幼儿园(见下图)
真光幼儿园分园(见下图)

四十三.海贝尔幼儿园(见下图)

四十四.小铃铛幼儿园(见下图)
小铃铛幼儿园分园(见下图)

四十五.北石路幼儿园(见下图)

四十六.真如翠英幼儿园(南园)(见下图)
真如翠英幼儿园(北园)(见下图)

四十七.大渡河路第二幼儿园(见下图)
四十八.杨家桥幼儿园(见下图)

四十九.恒力锦沧幼儿园(见下图)
恒力锦沧幼儿园车站分园(见下图)

五十.金月亮幼儿园(见下图)

五十一.星河世纪城幼儿园(见下图)

五十二.满天星幼儿园(见下图)
满天星幼儿园小鸽子分园

五十三.美墅幼儿园(见下图)
美墅幼儿园祥和分园(见下图)

五十四.万里城实验幼儿园(见下图)

五十五.李子园幼儿园(见下图)

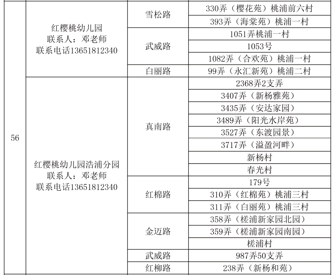
五十六.红樱桃幼儿园(见下图)
红樱桃幼儿园浩浦分园(见下图)

五十七.白天鹅幼儿园(见下图)
白天鹅幼儿园白丽分园(见下图)

五十八.金苹果幼儿园(见下图)

五十九.华东师范大学附属幼儿园(见下图)

六十.民办蘑菇亭幼儿园(见下图)

六十一.金豆豆幼儿园(见下图)

六十二.桃浦新村幼儿园(见下图)

六十三.好习惯幼儿园(见下图)

六十四.中远博士娃幼儿园(见下图)

六十五.欢乐谷幼儿园(见下图)

六十六.甜馨幼儿园(见下图)

六十七.乐宝堡幼儿园(见下图)

六十八.麦奇思幼儿园(见下图)

六十九.海棠幼儿园(见下图)

七十.金海螺幼儿园(见下图)

七十一.金海螺名庭幼儿园(见下图)

七十二.新徽乐贝儿幼儿园(见下图)

七十三.金海螺香樟幼儿园(见下图)

七十四.小丫丫幼儿园(见下图)

七十五.闻广咪咪幼儿园(见下图)

七十六.古浪博士娃幼儿园(见下图)

七十七.新曹杨实验幼儿园(见下图)

七十八.奇思幼儿园(见下图)

七十九.比泡乐儿幼儿园(见下图)

八十.美星幼儿园(见下图)

八十一.华荻幼儿园(见下图)
