近日,普陀区公证告知承诺书签订服务在“随申办”普陀区旗舰店上线。该办事服务适用于当事人在普陀公证处申办公证时,获取法定告知事项,作出知悉承诺,在线签订承诺书;也适用于部分公证证明材料免交的告知承诺。如何申请此项服务呢?
请大家往下看↓↓↓
一、移动端申请方法
1.使用“随申办”APP、微信、支付宝扫描二维码扫一扫,即可进入普陀区旗舰店,在热门应用、靠“普”办下可看到公证告知承诺书签订服务。


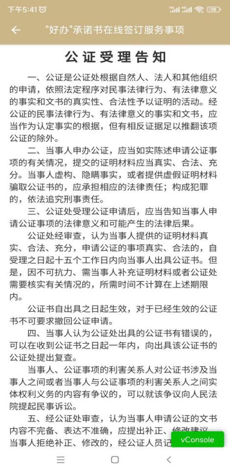
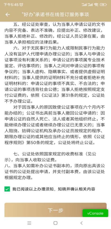
2.点击公证告知承诺书签订,进入申报页面,即用户须知页,阅读完,勾选我已阅读以上办理须知,进入下一步,如下图。


3. 进入情形引导页,根据申报情形选择,下一步,如下图:

4.进入智能填表页,依托数源工程,姓名,身份证号,手机号为预填,申请人只填写联系地址即可。并根据情形展示材料信息,先点击生成申请表,再签字。


5.手机签字页如下图,清除可重新签字,签字完点确认完成。

6.签字完点提交,系统提示:您的办件已提交成功,完成申报。


7. 好差评评价服务,随申办提交办件后,在一网通办我的办件中可进行查看并评价,如下图。


二、PC端申请方法
1.打开上海市人民政府官网,地址https://www.shanghai.gov.cn/,搜索“公证告知承诺书签订”。或登录普陀区官网,地址https://zwdt.sh.gov.cn/govPortals/region/SH00PT,进入“好办快办”专栏。



2.点击好办事项列表,选择公证告知承诺书签订-立即办理,会自动跳到一网通办登陆页,个人办理可用随申办扫码或账号登陆。


3. 登陆后,进入办理须知页,阅读受理告知内容,阅读完,勾选我已阅读以上办理须知,点击,下一步,如下图:

4.根据办理的的情况选择对应的情形,如下图,

5.进入智能填表页,依托数源工程,姓名,身份证号,手机号为预填,申请人只填写联系地址即可。

6.根据情形的不同显示的材料也不同,先点击申成申请表(提示生成申请表成功),再点击签字,出现二维码,微信扫码进行文件一次签字,如下图。




7.扫码签字后,点击确认完成,系统会自动下载pdf格式打开文件可查看文件,签字部分,如下图,


8.材料页,本地上传申请人自备材料,提交,系统提示办件提交成功,完成申报。


9.好差评评价服务,在事项的办理的过程中,事项右上角会显示好差评服务,点击“好差评”可进行服务评价。

