
随着生活水平的提高,人们对生活品质的要求也越来越高,净水器成为了越来越多居民家中的必备之物,那么大家对这个“家庭成员”了解吗?
首先,疾控君给大家出几道关于家用净水器的基础知识题。
01
家用净水器有什么作用?
点此显示答案

02
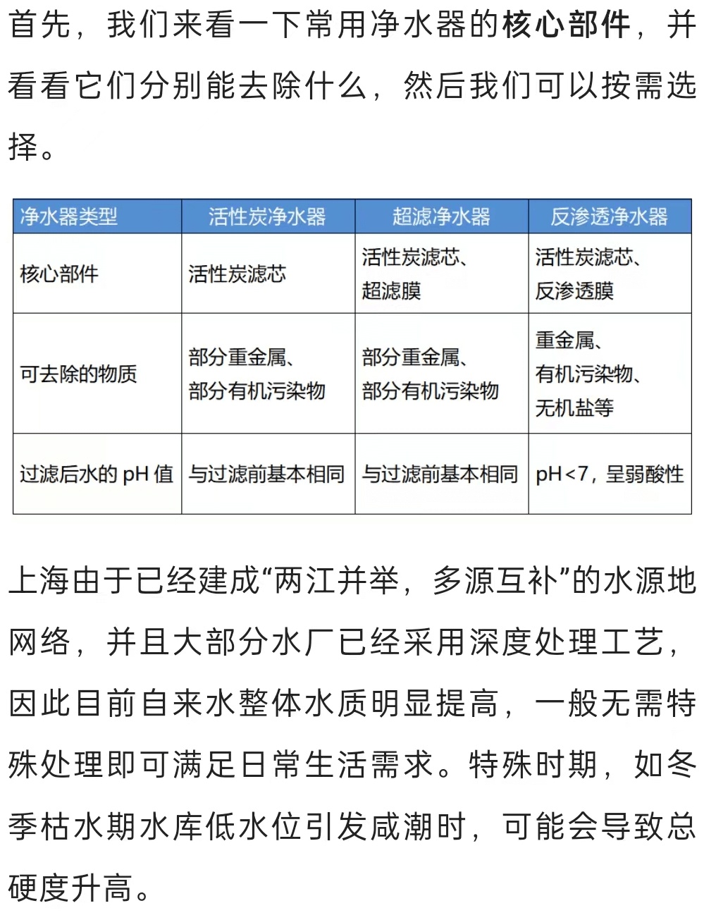
家用净水器中的什么部件能实现净水功能?
点此显示答案

03
家用净水器的滤芯种类有哪些?
点此显示答案


04
我该选购哪种类型的净水器?
点此显示答案

05
净水器上安装一个滤芯就够用了吗?
点此显示答案

接下来,疾控君就大家关心的净水器常见问题做一些解答。
06
净水器是不是过滤得越干净越好?
点此显示答案

07
我家的烧水壶壁上有水垢,需要用净水器吗?
点此显示答案

08
怎么知道我家自来水的水质如何呢?
点此显示答案

09
网传的TDS笔能测水质的优劣吗?
点此显示答案

最后,疾控君总结了一些注意事项。
1. 要购买有卫生许可批件的净水器
我国对净水器实施卫生许可制度,只有净水器的安全性、总体性能或功能性检验合格的产品才可给予卫生许可批件。所以,购买净水器时要查看是否具有卫生许可批件。
2. 要定期更换滤芯
看到以下新PP棉与超负荷运行后的PP棉滤芯的对比图,大家知道定期更换滤芯的必要性了吧。

新PP棉与旧PP棉滤芯对比图
此外,随着使用时间的增加,活性炭滤芯上吸附的有机杂质和微生物也不断增加,使得亚硝酸盐含量和菌落总数有超标的风险。大家一定要根据净水器产品使用说明书上各部件的使用周期及时更换部件,可别让净水成了“污水”。
3. 每天首次使用时,请记得放掉一段隔夜的水,以减少二次污染的发生。
参考文献:
[1] 肖惠贞, 刘姗姗,李行方,等. 宝安区家用净水器过滤水中亚硝酸盐含量及细菌总数调查分析[J].实用预防医学,2022,29(11): 1308-1310.
[2] 刘成,徐文蕙 ,邴颜,等. 饮用水总硬度去除需求分析及控制目标探讨[J]. 净水技术,2022,41( 2) : 1-8, 80.
[3] 舒为群. 健康饮水 中国人平衡膳食的重要组成[J]. 给水排水,2018,44(8):1-3.
供 稿:裴赛峰 吴连茂
编 辑:纪 洁
审 稿:张 昀 冯晓刚